Toggle navigation
Memnuniyet Bildirim Formu
Hızlı Erişimler
Kütahya Dumlupınar Üniversitesi
Merkez Kütüphane
Öğrenci Bilgi Sistemi
Öğrenci İşleri Daire Başkanlığı
Akademik Portal
Mezun Portal
Uzaktan Eğitim Öğrenme Yönetim Sistemi
Telefon Rehberi
T.C. Kütahya Dumlupınar Üniversitesi
T.C. KÜTAHYA DUMLUPINAR ÜNİVERSİTESİ
Toplumsal Katkı Koordinatörlüğü
Toggle navigation
Kurumsal
Hakkımızda
Koordinatör
Koordinatör Yardımcıları
Misyon
Vizyon
Amaç
Kapsam
Değerler
Hedefler
Organizasyon
Toplumsal Katkı Koordinatörlüğü Yönergesi
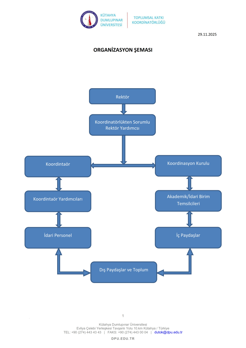
Organizasyon Şeması
Toplumsal Katkı Komisyonu Üyeleri ve Birim Temsilcileri
Görev Tanımları
Koordinatör
Koordinatör Yardımcısı
Koordinasyon Kurulu
Birim Toplumsal Katkı Temsilcisi
Toplumsal Katkılar
2025 Çalışmaları
2026 Çalışmaları
Formlar
Formlar
Koordinatörlük Haberleri
2025 Faaliyetleri
Adalet Bakanlığı Kütahya Denetimli Serbestlik Müdürlüğü Ziyareti
Ekibimiz
Ekip Üyeleri
İletişim
İletişim Bilgileri
Organizasyon
Toplumsal Katkı Koordinatörlüğü Yönergesi
Organizasyon Şeması
Toplumsal Katkı Komisyonu Üyeleri ve Birim Temsilcileri
Görev Tanımları
Koordinatör
Koordinatör Yardımcısı
Koordinasyon Kurulu
Birim Toplumsal Katkı Temsilcisi
Organizasyon Şeması
Ana Sayfa
Organizasyon
Organizasyon Şeması
Son Güncelleme Tarihi: 29 Kasım 2025, Cumartesi
292